1、工字電感套管為什么不印上電感量? 1)因為絕緣套管是電感生產廠家外購的,上面印的是絕緣套管的一些參數,所以要想把電感量印上去必須定做。 2)工字電感每個廠家要的貨的電感...
. 貼片電容的穩定性及容量精度與其采用的介質材料存在對應關系,主要分為三大類別: 一、是以COG/NPO為I類介質的高頻電容器,其溫度系數為30ppm/℃,電容量非常穩定,幾乎不隨溫度...
集成電路檢測 1、檢測前要了解集成電路及其相關電路的工作原理 檢查和修理集成電路前首先要熟悉所用集成電路的功能、內部電路、主要電氣參數、各引腳的作用以及引腳的正常電壓...
1.電阻損壞的特點 電阻是電器設備中數量最多的元件,但不是損壞率最高的元件。電阻損壞以開路最常見,阻值變大較少見,阻值變小十分少見。常見的有碳膜電阻,金屬膜電阻...
目前極大多數的光耦輸入部分采用砷化鎵紅外發光二極管,輸出部分采用硅光電二極管、硅光電三極管及光觸發可控硅。這是因為峰值波長900~940nm的砷化鎵紅外發光二極管能與硅光電...
晶閘管的 用途 普通晶閘管最基本的用途就是可控整流。大家熟悉的二極管整流電路屬于不可控整流電路。如果把二極管換成晶閘管,就可以構成可控整流電路、逆變、電機調速、電機...
1、電線發熱 主要是因負載太多、電流大而引起電線發熱,施工單位應根據燈盤鎮流器的標稱電流再乘以1.6倍舜間啟動電流來進行設計。有些無經驗的施工單位單純按表面功率來設計,...
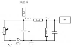
【上拉電阻簡括】 1、當TTL電路驅動COMS電路時,如果TTL電路輸出的高電平低于COMS電路的最低高電平(一般為...
光耦的實際運用 1.用作固體繼電器 采用光電耦合器作固體繼電器具有體積小、耦合密切、驅動功率小、動作速度快、工作溫度范圍寬等優點。圖3所示是一個光電耦合器用作固體繼電器...
場效應管分結型、絕緣柵型兩大類。結型場效應管(JFET)因有兩個PN結而得名,絕緣柵型場效應管(JGFET)則因柵極與其它電極完全絕緣而得名。目前在絕緣柵型場效應管中,應用最為...
貼片電阻可以說是電子行業不可缺少的元器件之一,在電器電子電路中,貼片電阻所起的作用也十分重要,談到貼片電阻廠家,那就不得不說說風華高科,...
與芯片(IC)相比,貼片電阻的封裝信息要簡單的多。不包含管腳信息,僅僅表示貼片電阻的外觀尺寸,因此也被稱為貼片電阻規格。...
1N14148是南京南山半導體有限公司主營一款貼片二極管型號(注意,型號的第一位是阿拉伯數字1,而不是英文字母I,小部分人可能錯寫成“IN4148”。)...
根據EIA規定,無源器件(以電阻、電容、電感為主)的標稱值,一般會符合其以下標準,即:E-3,E-6,E-12,E-24,E-96等,分別由3、6、12、24、96個數值組成...
1、首先, 請確定電容器的使用和安裝條件必須符合樣本所供選擇的產品規格中所規定的條件; 2、工作溫度和施加的紋波電流必須符合規范中的要求。 2...
風華貼片壓敏電阻的研發能力 2002年風華高科率先在國內自主開發多層片式壓敏電阻器并形成產業化,期間獲得國家經貿委資金扶助并形成規模化生產。 ...
總機:025-52188228(10線)
傳真:025-84710486
直線:025-84712762,84712745,84710496
E-MAIL:NJ@nscn.com.cn
網址:http://www.gshzhusha.com
南京:秦淮區洪武路26號天豐大廈11層
深圳:福田區中航路都會電子大廈B座22層
杭州:杭州市西湖區瑞博國際科技大廈B座
上海:浦東新區德州路214號
香港:永樂街177號永德商業中心12樓9-10A室
